For reifing an idea, focus on the following points
Why:Why do you want to make it ?
What:What is your target resources ?
How:How do you want to treat to these target resources ?
Who:Who do you want to use each action ?
When/Where/Which:When, Where, and under What conditions ?
You can think according to the next procedure to organize your requirements
Click here
You can also use just for tool purposes such as follows.
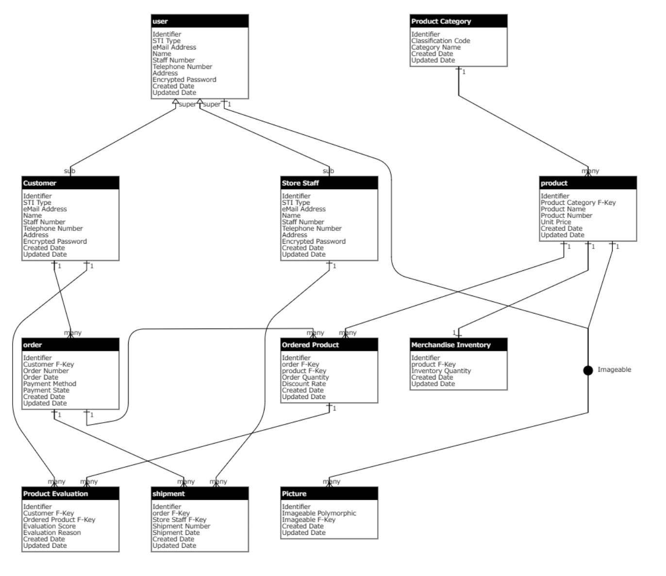
This tool can generate ER diagrams by defining target relationships. In other words, by registering targets and associating between targets, such ER diagrams can be automatically generated.
In general, ER diagram automatic generation tools use the schema generated when the database is created. By using this tool, you can automatically generate the necessary ER diagrams before creating the database, and then build the database.
This tool uses virtual targets to represent relationships between entities that are generally difficult to express as ER diagrams in a unique way.
All of the following are supported.
This tool can also be used just to organize the functionality of the application you want to create.
When you want to organize something, you can easily group by registering features as you think of them and linking each feature and each group.
In addition, by linking each target and each feature, it is possible to easily group features around the main target. You can easily re-edit and re-group targets or specific groups that have been linked once.
Each feature is devised to be easy to organize based on 5W1H.
In addition, by specifying CRUDI operations (register, change, delete, search, etc.) for the targets that the features operate on, features can be automatically divided and comprehensively organized.
